根据公务员法和公务员录用有关规定,现就国家国防科技工业局及直属机构2026年度考试录用工作人员有关事宜通知如下:
一、面试名单
根据5:1的面试比例和公共科目笔试成绩从高到低的顺序,经公开调剂等程序,确定面试名单(附件1,按姓氏笔画为序)。
二、面试确认
进入面试考生请于2026年2月13日(星期五)17时前,发送电子邮件至GFKGJ2026@163.com确认是否参加面试。电子邮件标题统一写成“XXX确认参加/不参加2026年度国家国防科技工业局XX职位面试”。
(一)确认参加面试的考生,请填写《面试确认内容》(附件2,需手写签名)扫描后发送至指定邮箱。若网上报名时填写的联系电话、邮箱等信息发生变化,请在邮件正文中注明。
(二)自愿放弃面试的考生,请填写《放弃面试资格声明》(附件3,需手写签名)扫描后发送至指定邮箱。逾期未确认的,视为自动放弃。
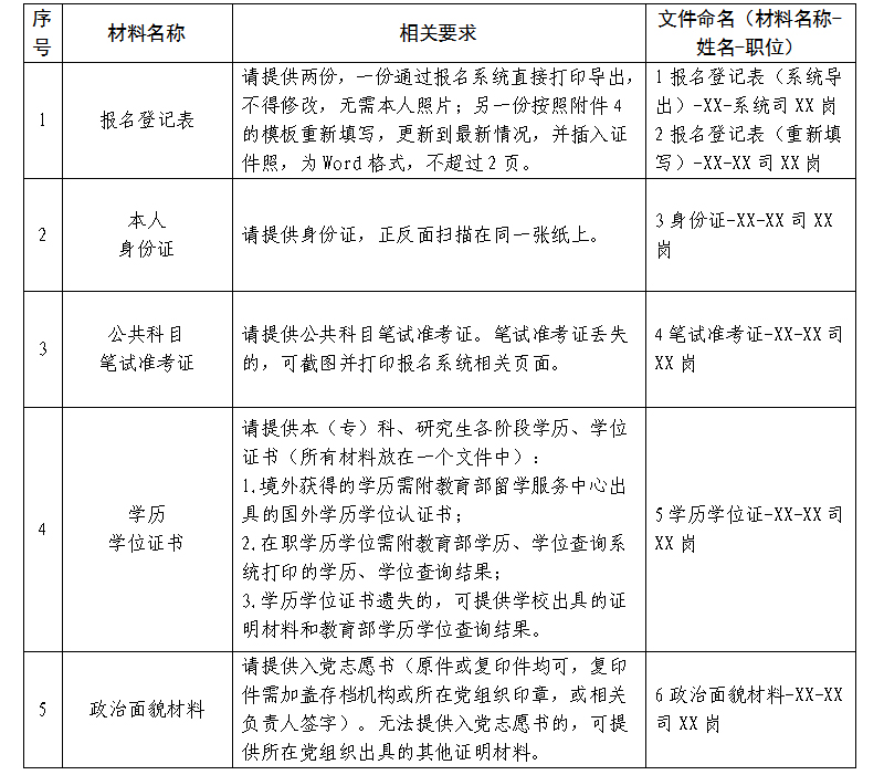
三、资格复审材料
请参加面试的考生于2026年2月25日(星期三)17时前(以收到邮件时间为准)将以下材料扫描件(或清晰照片)用压缩包形式发送至GFKGJ2026@163.com,附件压缩包命名为“报考职位-姓名-资格复审材料”(XX司XX岗-XX-资格复审材料),收到自动回复邮件即代表我们收到材料。逾期未按要求提供材料的,视为自动放弃面试资格。如需补交材料或资格复审不通过,我们将电话反馈信息。提供虚假材料的,将被取消面试资格,我们将视情节上报中央公务员主管部门记入考生诚信档案。我们承诺资格复审材料只用于公务员录用相关工作。面试时请考生备齐以下资格复审原件。


四、面试安排
面试预计3月中上旬在北京、四川成都进行,一并开展专业能力测试。具体安排将及时在中央机关及其直属机构2026年度考试录用公务员专题网站、国家国防科技工业局网站公布,请各位考生密切关注并保持手机、邮箱畅通。
特此公告。
联系方式:010-88581115、88581662(电话)
010-88581396(传真)
咨询时间:工作日上午8:30-11:30,下午14:00-17:00
附件:1. 面试名单
2. 面试确认内容
3. 放弃面试资格声明
4. 报名登记表
国家国防科工局人事司
2026年2月10日



京公网安备11040102100212号